ADD Notess
Home-icon
C++
Pascal
Flutter
Makalah
Matematika
Health
Home
Logika dan Algoritma
Flowchart Mencari Luas Segitiga
Flowchart Mencari Luas Segitiga
GudangilmuDd
21:24
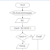
Flowchart Mencari Luas Segitiga
Gambar dibawah ini merupakan flowchart atau diagram alir untuk mencari luas segitiga
Post a Comment
0 Comments
Popular Posts
Makalah Peranan Integral Dalam Teknologi Informatika Atau Komputer
19:25
Program Pascal Menampilkan Nilai Mahasiswa Menggunakan Perulangan While end While
19:59
Penggunaan Matriks Pada Bidang Komputer dan Teknik Informatika
10:35
0 Comments